江苏海事职业技术学院

211 | 985 | 双一流 | 理工
江苏省 高职(专科) 省重点 公办

8576

海涵地负、德诚志远

400-828-1150,18512551150(高招提前招生等)

https://www.jmi.edu.cn/

图片

江苏海事职业技术学院2020年高职院校提前招生简章

2022-06-22 20:13:20      分享至:

江苏海事职业技术学院是一所具有六十九年办学历史的全日制公办普通高校,学校位于省会南京,是中国特色高水平高职学校和专业建设单位、江苏省示范性高职院校。为深化招生制度改革,拓宽高职优秀人才的选拔渠道,选拔具有突出特长和综合素质好的优秀人才,根据教育部和江苏省教育厅有关文件精神,结合我校实际,特制定本章程。

一、招生对象

1、江苏省内已参加2020年普通高考报名,且符合院校报名条件的高中教育阶段毕业生均可报考。其中,报考文理兼招类专业的考生学业水平测试必修科目成绩均须达到合格(或C级及以上等级);报考艺术类(美术)专业的考生七门学业水平测试必修科目成绩中不合格(或D级)科目不超过三门。

2、普通高中学业水平测试成绩不符合要求的考生,可于高职院校提前招生报名开始前,到户籍所在县(市、区)招办办理相关必测科目考试补报名手续,并按要求参加考试。

二、报名方式

1、报名时间:2020年2月20日——2月22日

2、报名流程:

网上报名流程:考生登录我校招生信息网http://zs.jmi.edu.cn或江苏省教育考试院网站http://www.jseea.cn/,按流程填报相关信息,并通过网银支付语文、数学、外语文化联测考试费,支付成功即本次提前招生报名成功。

3、专业志愿:每个考生填报的专业只能为同一科类(文理兼招类或艺术类)的专业,不得跨科类填报。每个考生只可填报1所院校志愿和6个专业志愿。报考国际邮轮乘务管理专业的考生需参加专业加试,加试合格后方可参加该专业的录取。

222.png

 (招生计划及招生专业以省教育考试院公布为准;学费标准以省物价局批复为准)

 111.png

备注:

(1)详细的专业介绍请访问学校招生信息网查看,或微信加关注“江苏海事职业技术学院招生办”后,发送“专业介绍”获取。

(2)航海技术、轮机工程技术、船舶电子电气技术等三个专业因专业特点和就业需要,建议男生填报,要求无色盲色弱,听力不得低于 5  米 ;学生实施半军事化管理,学校免费提供春、夏、秋、冬四季校服、运动服、迷彩服以及所有公寓用品;学生毕业时通过“船员适任证书”考试,学校给予1-2万元奖励。

(3)学校与中远海运集团、招商局集团等国际知名航运企业合作开展“现代学徒制”航海人才培养,航海技术、轮机工程技术、船舶电子电气技术等三个专业学生毕业后可到招商局集团、中远海运集团等单位就业。

(4)学校实施大类培养,分层分类教学,充分满足学生专业需求。第一学期后可以自选任何一个普通文理类专业,第二、第三学期后可在专业群内自选普通文理类专业。

(5)国际邮轮乘务管理专业因用人单位需求以及专业特点,建议考生符合如下条件:身体健康,五官端正、身材匀称、举止端庄;面部、颈部及手部无明显疤痕、斑点等;无色盲、色弱,听力不得低于  5 米。

三、考核办法

考核工作在省教育考试院的指导与监督下,学校采取“文化联测考试  +职业综合素质测试”相结合的考试模式。文化联测考试的考核形式为笔试,由省教育考试院统一组织进行;职业综合素质测试形式和内容根据考生科类的不同分别设置,由我校组织进行。

1、考核内容:

333.png

(1)文化联测考试为语文、数学、外语三门科目,依据高中课程标准,由省教育考试院组织命题、考试和阅卷。

(2)文理兼招类职业综合素质测试为面试,由面试员与考生交流,主要考核语言表达、心理素质、反应能力、知识面、职业倾向等基本职业素质。艺术类职业综合素质测试主要考核考生的专业技能。

2、考核分值:

(1)语文、数学、外语文化联测考试成绩满分为300分,各科成绩以原始分呈现。

(2)职业综合素质测试成绩满分为300分。国际邮轮乘务管理专业资格线单独划定,除职业综合素质测试外还需参加专业加试(加试内容为:语言表达测试(语言表达,口齿音色、语态语言、英语口语)和才艺表演测试(考生即兴表演)),加试与职业综合素质测试同时进行。

3、考核时间和地点:

(1)文化联测考试

时间:3月16日

地点:由省教育考试院统一安排,考生集中在所属省辖市考点参加测试。

(2)职业综合素质测试及国际邮轮乘务管理专业加试

时间:4月18日

地点:江苏海事职业技术学院(南京市江宁大学城格致路309号)。

四、录取办法

录取工作在省教育考试院领导下,由学校统一组织录取,录取过程坚持德智体美劳全面衡量,依据考生考核总成绩分专业从高到低录取。

考核总成绩 = 语文、数学、外语考试总成绩 + 职业综合素质测试成绩 + 政策性加分 

1、划线原则

录取控制线根据招生计划数和考生的考核总成绩划线。

2、录取规则

(1)总的录取原则:按“分数优先,遵循志愿”的原则,分科类按考生考核总成绩由高分到低分录取,同分的考生按职业综合素质考试成绩、语文数学外语考试总成绩顺序依次排序。

申请院校调剂的考生结合考生志愿,根据考生语文数学外语考试总成绩从高到低录取,同分考生则按照外语单科成绩优先的原则依次录取。

(2)政策性加分办法

①自主就业的退役士兵可加5分;在服役期间荣立二等功以上或被战区(原大军区)以上单位授予荣誉称号的退役军人可加10分。

②烈士子女可加10分。

③少数民族考生报考省属普通高校时可加3分。

④归侨、归侨子女、华侨子女和台湾省籍考生可加10分。

3、学校根据录取原则预录取,拟录取名单经省教育考试院审批后,录取结果在学校招生信息网站上公布,同时,须考生高考体检合格后,学校发放录取通知书,体检不合格的考生将不予录取。

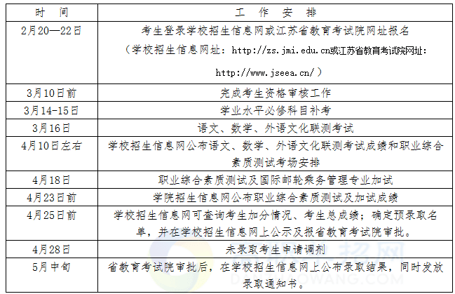
五、日程安排

444.png

注:相应的时间会根据江苏省教育考试院信息公布进行相应调整。

六、监督机制

1、提前招生工作在上级教育行政主管部门领导和监督下开展,学校成立招生工作领导小组,由学校主要负责人担任组长,加强对提前招生工作的领导。

2、坚持行政监督与自我约束相结合的监督机制,坚持公开、公平、公正的原则,全面实施招生阳光工程,纪委办公室全程参与提前招生的每一个环节。

3、考生本人应本着“诚信”的原则参加提前招生考试,如有弄虚作假者,一经查实,将取消其提前招生录取资格。

七、违规处理

凡在高职院校提前招生中违规的考生及工作人员,按教育部令第 18 号《国家教育考试违规处理办法》处理。考生的违规情况将报省教育考试院,记入高考诚信电子档案。

八、相关事宜

1、对高职提前招生的考生身体要求,按国家普通高校招生体检标准执行。已录取的考生如参加高考体检不符合相关规定,学校将报上级主管部门批准,取消其录取资格。

2、本招生简章由学校招生就业处负责解释。

3、其他未尽事宜,按省考试院有关文件规定执行

九、联系方式

学校地址:南京市江宁大学城格致路 309 号

邮政编码:211170

招办咨询电话:400-828-1150,18512551150

传真:025-86176007

学校网址:http://www.jmi.edu.cn

学校招生信息网址: http://zs.jmi.edu.cn


注:以上内容以江苏省教育考试院正式公布为准  


江苏海事职业技术学院2020年高职院校提前招生简章

2022-06-22 20:13:20

江苏海事职业技术学院是一所具有六十九年办学历史的全日制公办普通高校,学校位于省会南京,是中国特色高水平高职学校和专业建设单位、江苏省示范性高职院校。为深化招生制度改革,拓宽高职优秀人才的选拔渠道,选拔具有突出特长和综合素质好的优秀人才,根据教育部和江苏省教育厅有关文件精神,结合我校实际,特制定本章程。

一、招生对象

1、江苏省内已参加2020年普通高考报名,且符合院校报名条件的高中教育阶段毕业生均可报考。其中,报考文理兼招类专业的考生学业水平测试必修科目成绩均须达到合格(或C级及以上等级);报考艺术类(美术)专业的考生七门学业水平测试必修科目成绩中不合格(或D级)科目不超过三门。

2、普通高中学业水平测试成绩不符合要求的考生,可于高职院校提前招生报名开始前,到户籍所在县(市、区)招办办理相关必测科目考试补报名手续,并按要求参加考试。

二、报名方式

1、报名时间:2020年2月20日——2月22日

2、报名流程:

网上报名流程:考生登录我校招生信息网http://zs.jmi.edu.cn或江苏省教育考试院网站http://www.jseea.cn/,按流程填报相关信息,并通过网银支付语文、数学、外语文化联测考试费,支付成功即本次提前招生报名成功。

3、专业志愿:每个考生填报的专业只能为同一科类(文理兼招类或艺术类)的专业,不得跨科类填报。每个考生只可填报1所院校志愿和6个专业志愿。报考国际邮轮乘务管理专业的考生需参加专业加试,加试合格后方可参加该专业的录取。

222.png

 (招生计划及招生专业以省教育考试院公布为准;学费标准以省物价局批复为准)

 111.png

备注:

(1)详细的专业介绍请访问学校招生信息网查看,或微信加关注“江苏海事职业技术学院招生办”后,发送“专业介绍”获取。

(2)航海技术、轮机工程技术、船舶电子电气技术等三个专业因专业特点和就业需要,建议男生填报,要求无色盲色弱,听力不得低于 5  米 ;学生实施半军事化管理,学校免费提供春、夏、秋、冬四季校服、运动服、迷彩服以及所有公寓用品;学生毕业时通过“船员适任证书”考试,学校给予1-2万元奖励。

(3)学校与中远海运集团、招商局集团等国际知名航运企业合作开展“现代学徒制”航海人才培养,航海技术、轮机工程技术、船舶电子电气技术等三个专业学生毕业后可到招商局集团、中远海运集团等单位就业。

(4)学校实施大类培养,分层分类教学,充分满足学生专业需求。第一学期后可以自选任何一个普通文理类专业,第二、第三学期后可在专业群内自选普通文理类专业。

(5)国际邮轮乘务管理专业因用人单位需求以及专业特点,建议考生符合如下条件:身体健康,五官端正、身材匀称、举止端庄;面部、颈部及手部无明显疤痕、斑点等;无色盲、色弱,听力不得低于  5 米。

三、考核办法

考核工作在省教育考试院的指导与监督下,学校采取“文化联测考试  +职业综合素质测试”相结合的考试模式。文化联测考试的考核形式为笔试,由省教育考试院统一组织进行;职业综合素质测试形式和内容根据考生科类的不同分别设置,由我校组织进行。

1、考核内容:

333.png

(1)文化联测考试为语文、数学、外语三门科目,依据高中课程标准,由省教育考试院组织命题、考试和阅卷。

(2)文理兼招类职业综合素质测试为面试,由面试员与考生交流,主要考核语言表达、心理素质、反应能力、知识面、职业倾向等基本职业素质。艺术类职业综合素质测试主要考核考生的专业技能。

2、考核分值:

(1)语文、数学、外语文化联测考试成绩满分为300分,各科成绩以原始分呈现。

(2)职业综合素质测试成绩满分为300分。国际邮轮乘务管理专业资格线单独划定,除职业综合素质测试外还需参加专业加试(加试内容为:语言表达测试(语言表达,口齿音色、语态语言、英语口语)和才艺表演测试(考生即兴表演)),加试与职业综合素质测试同时进行。

3、考核时间和地点:

(1)文化联测考试

时间:3月16日

地点:由省教育考试院统一安排,考生集中在所属省辖市考点参加测试。

(2)职业综合素质测试及国际邮轮乘务管理专业加试

时间:4月18日

地点:江苏海事职业技术学院(南京市江宁大学城格致路309号)。

四、录取办法

录取工作在省教育考试院领导下,由学校统一组织录取,录取过程坚持德智体美劳全面衡量,依据考生考核总成绩分专业从高到低录取。

考核总成绩 = 语文、数学、外语考试总成绩 + 职业综合素质测试成绩 + 政策性加分 

1、划线原则

录取控制线根据招生计划数和考生的考核总成绩划线。

2、录取规则

(1)总的录取原则:按“分数优先,遵循志愿”的原则,分科类按考生考核总成绩由高分到低分录取,同分的考生按职业综合素质考试成绩、语文数学外语考试总成绩顺序依次排序。

申请院校调剂的考生结合考生志愿,根据考生语文数学外语考试总成绩从高到低录取,同分考生则按照外语单科成绩优先的原则依次录取。

(2)政策性加分办法

①自主就业的退役士兵可加5分;在服役期间荣立二等功以上或被战区(原大军区)以上单位授予荣誉称号的退役军人可加10分。

②烈士子女可加10分。

③少数民族考生报考省属普通高校时可加3分。

④归侨、归侨子女、华侨子女和台湾省籍考生可加10分。

3、学校根据录取原则预录取,拟录取名单经省教育考试院审批后,录取结果在学校招生信息网站上公布,同时,须考生高考体检合格后,学校发放录取通知书,体检不合格的考生将不予录取。

五、日程安排

444.png

注:相应的时间会根据江苏省教育考试院信息公布进行相应调整。

六、监督机制

1、提前招生工作在上级教育行政主管部门领导和监督下开展,学校成立招生工作领导小组,由学校主要负责人担任组长,加强对提前招生工作的领导。

2、坚持行政监督与自我约束相结合的监督机制,坚持公开、公平、公正的原则,全面实施招生阳光工程,纪委办公室全程参与提前招生的每一个环节。

3、考生本人应本着“诚信”的原则参加提前招生考试,如有弄虚作假者,一经查实,将取消其提前招生录取资格。

七、违规处理

凡在高职院校提前招生中违规的考生及工作人员,按教育部令第 18 号《国家教育考试违规处理办法》处理。考生的违规情况将报省教育考试院,记入高考诚信电子档案。

八、相关事宜

1、对高职提前招生的考生身体要求,按国家普通高校招生体检标准执行。已录取的考生如参加高考体检不符合相关规定,学校将报上级主管部门批准,取消其录取资格。

2、本招生简章由学校招生就业处负责解释。

3、其他未尽事宜,按省考试院有关文件规定执行

九、联系方式

学校地址:南京市江宁大学城格致路 309 号

邮政编码:211170

招办咨询电话:400-828-1150,18512551150

传真:025-86176007

学校网址:http://www.jmi.edu.cn

学校招生信息网址: http://zs.jmi.edu.cn


注:以上内容以江苏省教育考试院正式公布为准