江苏海事职业技术学院
211 |
985 |
双一流 |
理工
江苏省
高职(专科)
省重点
公办
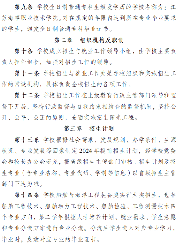
8576
海涵地负、德诚志远
400-828-1150,18512551150(高招提前招生等)
https://www.jmi.edu.cn/
更多 >
图片
院校首页
历年分数
历年分数
历年分数
普通类
艺术类
体育类
招生计划
院校计划
投档规则(艺术)
投档规则(体育)
招生政策
招生简章
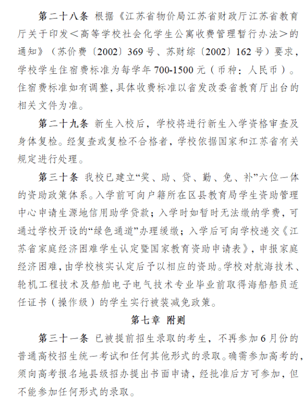
招生资讯
探校攻略
探校攻略
探校攻略
探校攻略
探校攻略
探校攻略
院校首页
> 招生简章
江苏海事职业技术学院2024年提前招生章程
2024-02-22 08:57:47 分享至:
招生简章
招生资讯
江苏海事职业技术学院2024年提前招生章程
2024-02-22 08:57:47